
仲夏之交,又到粽叶飘香时,端午节应时而来。

在我国,“廉洁”一词最早出现在屈原的作品中,并且先后出现两次。其中一处是《楚辞·招魂》:“朕幼清以廉洁兮,身服义尔未沫。”意思是“我年幼时秉赋清廉的德行,献身于道义而不稍微减轻”。另一处是《楚辞·卜居》:“宁廉洁正直,以自清乎?”意思是“廉洁正直,使自己保持清白”。
司马迁在《史记·屈原贾生列传》里对屈原称誉:“屈平正道直行,竭忠尽智……其志洁,故其称物芳;其行廉,故死而不容。”屈原的故乡,至今流传着一首《粽子歌》。歌中唱道:“有棱有角,有心有肝。一身洁白,半世熬煎。”歌词看似描述粽子,实则暗喻屈原的廉洁形象。

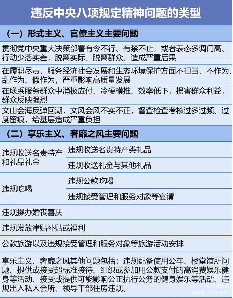
作风建设永远在路上,在新时代新常态下,作风建设只能加强不能削弱。2023年端午节来临之际,在缅怀伟大诗人屈原的同时,让我们将“廉洁”二字根植于心,端己心,律己行。坚守节点,寸步不让。具体要做到:
一、严禁违规公款吃喝、公款旅游和参与高档消费娱乐活动;
二、严禁接受可能影响公正执行公务的宴请、娱乐等活动;
三、严禁党员干部参与任何形式的赌博和封建迷信活动;
四、严禁公车私用、私车公养;
五、严禁以各种名义滥发津贴、补贴、奖金、实物;
六、严禁用公款支付或报销应由个人承担的费用;
七、严禁以各种名义向管理对象、供应商转嫁、摊派和报销费用;
八、严禁利用过节巧立名目、借各种名义突击花钱;
九、严禁婚丧喜庆事宜大操大办、借机敛财;
十、严禁违反重要情况请示报告和节日值班值守制度。


日前,陕西省纪委监委对6起违反中央八项规定精神典型问题进行公开通报。具体如下:
1.省高级人民法院原党组副书记、副院长曹建国违规收受礼金等问题。
2013年至2020年,曹建国先后收受8名私营企业主所送礼金共计18万余元;长期与多名私营企业主打麻将带彩头。曹建国还存在其他严重违纪违法问题,被开除党籍,按规定取消其享受的待遇,涉嫌犯罪问题被移送检察机关依法审查起诉。
2.省公安厅原二级警务专员张明违规收受礼品、礼金,接受可能影响公正执行公务的旅游安排等问题。
2013年至2021年,张明在担任榆林市公安局党委书记、局长、榆林市副市长等职务期间,先后收受管理和服务对象、私营企业主所送礼品、礼金折合共计84万余元;接受管理和服务对象提供的旅游安排。张明还存在其他严重违纪违法问题,被开除党籍,按规定取消其享受的待遇,涉嫌犯罪问题被移送检察机关依法审查起诉。
3.陕西储备粮管理集团原党委副书记、董事、总经理黄锋违规收送礼品、礼金等问题。
2014年至2021年,黄锋为得到时任陕西粮农集团董事长王东锋的关照,送给其礼金共计3万元和高档白酒等礼品;借儿子结婚之机,收受管理和服务对象所送礼金共计10万元。黄锋还存在其他违纪违法问题,被开除党籍、开除公职。
4.西安急救中心原党总支副书记、主任李强违规收受礼品、礼金,接受可能影响公正执行公务的宴请,不担当不作为等问题。
2014年至2021年,李强先后收受管理和服务对象所送礼品、礼金折合共计6万余元;接受管理和服务对象安排的宴请;在疫情防控关键时期,明知有大量急救电话未被接入、救援车辆严重短缺,仍麻木不仁,上班时间玩网络游戏。李强还存在其他严重违纪违法问题,被开除党籍、开除公职,涉嫌犯罪问题被移送检察机关依法审查起诉。
5.汉中市住房和城乡建设局原党组成员、副局长曹志安违规收受礼品、礼金,接受可能影响公正执行公务的旅游安排等问题。
2017年至2019年,曹志安先后收受管理和服务对象所送礼金2.3万元和高档白酒、消费卡;2018年春节前,曹志安及家人接受私营企业主安排,赴外地旅游。曹志安还存在其他违纪问题,受到党内严重警告、政务降级处分。
6.咸阳市住房公积金管理中心党组成员、副主任、二级调研员赵继红公款旅游问题。
2017年10月,赵继红组织市住房公积金管理中心55名党员开展红色学习教育活动,绕道其他景区旅游,旅游费用由下属单位承担。2022年8月,赵继红受到党内警告处分。
